Hugging Face
Models
Datasets
Spaces
Community
Docs
Enterprise
Pricing
Log In
Sign Up
Datasets:
chcaa
/
kb-books
like
2
Follow
Center for Humanities Computing Aarhus
37
Modalities:
Image
Text
Formats:
arrow
Size:
1M - 10M
Libraries:
Datasets
Croissant
License:
cc0-1.0
Dataset card
Data Studio
Files
Files and versions
xet
Community
18
6ddb68a
kb-books
/
imgs
185 kB
2 contributors
History:
2 commits
balsab
files post 1879 and more README updates (
#17
)
6ddb68a
verified
19 days ago
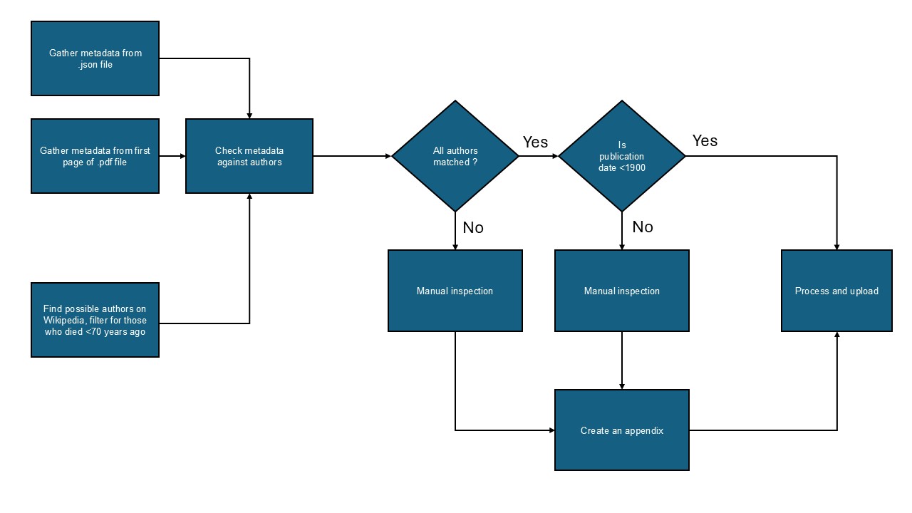
extract_flowchart.jpg
Safe
120 kB
xet
adding documentation (#3)
3 months ago
simple_check.jpg
Safe
65.2 kB
xet
files post 1879 and more README updates (#17)
19 days ago