Spaces:
Runtime error
Runtime error
Merge branch 'main' of https://huggingface.co/spaces/LPX55/mcp-deepfake-forensics
Browse files- .gitattributes +5 -0
- README.md +51 -2
- app.py +1 -1
- preview/.gitkeep +0 -0
- preview/1.png +3 -0
- preview/127.0.0.1_7860__.png +3 -0
- preview/2.png +3 -0
- preview/3.png +3 -0
- preview/4.png +3 -0
- preview/graph.png +0 -0
.gitattributes
CHANGED
|
@@ -33,3 +33,8 @@ saved_model/**/* filter=lfs diff=lfs merge=lfs -text
|
|
| 33 |
*.zip filter=lfs diff=lfs merge=lfs -text
|
| 34 |
*.zst filter=lfs diff=lfs merge=lfs -text
|
| 35 |
*tfevents* filter=lfs diff=lfs merge=lfs -text
|
|
|
|
|
|
|
|
|
|
|
|
|
|
|
|
|
|
| 33 |
*.zip filter=lfs diff=lfs merge=lfs -text
|
| 34 |
*.zst filter=lfs diff=lfs merge=lfs -text
|
| 35 |
*tfevents* filter=lfs diff=lfs merge=lfs -text
|
| 36 |
+
preview/1.png filter=lfs diff=lfs merge=lfs -text
|
| 37 |
+
preview/127.0.0.1_7860__.png filter=lfs diff=lfs merge=lfs -text
|
| 38 |
+
preview/2.png filter=lfs diff=lfs merge=lfs -text
|
| 39 |
+
preview/3.png filter=lfs diff=lfs merge=lfs -text
|
| 40 |
+
preview/4.png filter=lfs diff=lfs merge=lfs -text
|
README.md
CHANGED
|
@@ -15,8 +15,59 @@ models:
|
|
| 15 |
- cmckinle/sdxl-flux-detector
|
| 16 |
- Organika/sdxl-detector
|
| 17 |
license: mit
|
|
|
|
|
|
|
|
|
|
|
|
|
|
|
|
|
|
|
|
|
|
| 18 |
---
|
| 19 |
|
|
|
|
|
|
|
|
|
|
|
|
|
|
|
|
|
|
|
|
|
|
|
|
|
|
|
|
|
|
|
|
|
|
|
|
|
|
|
|
|
|
|
|
|
|
|
|
|
|
|
|
|
|
|
|
|
|
|
|
|
|
|
|
|
|
|
|
|
|
|
|
|
|
|
|
|
|
|
|
|
|
|
|
|
|
|
|
|
|
|
|
|
|
|
|
|
|
|
|
|
|
|
|
|
|
|
|
|
|
|
|
|
|
|
|
|
|
|
|
|
|
|
|
|
|
|
|
|
|
|
|
|
| 20 |
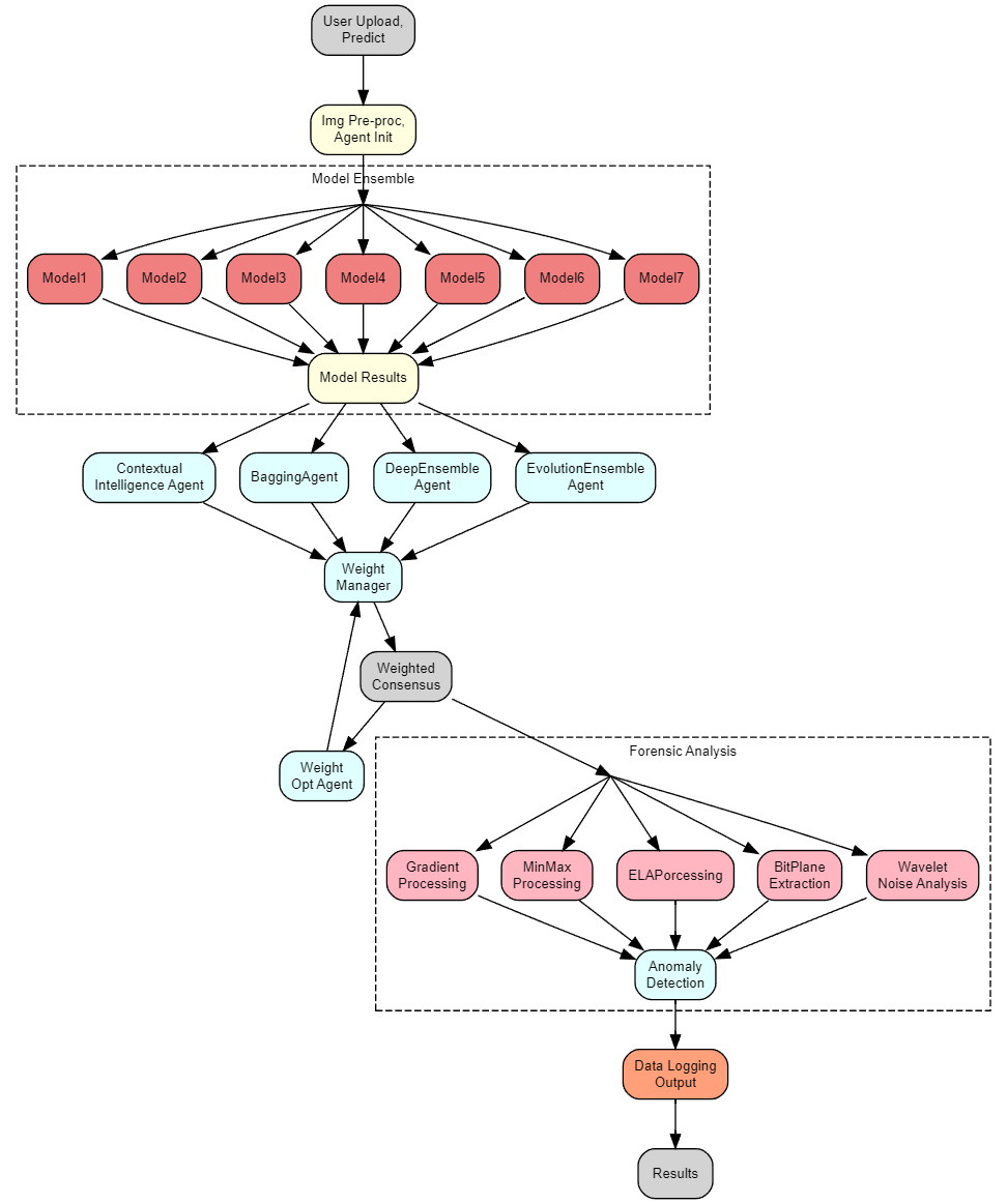
## Functions Available for LLM Calls via MCP
|
| 21 |
|
| 22 |
This document outlines the functions available for programmatic invocation by LLMs through the MCP (Multi-Cloud Platform) server, as defined in `mcp-deepfake-forensics/app.py`.
|
|
@@ -336,8 +387,6 @@ Here's the updated table with an additional column providing **instructions on h
|
|
| 336 |
- Use **multi-task loss** (e.g., classification + regression) if metadata is involved.
|
| 337 |
- For consistency checks (e.g., metadata vs. visual content), use **triplet loss** or **contrastive loss**.
|
| 338 |
|
| 339 |
-
---
|
| 340 |
-
|
| 341 |
---
|
| 342 |
### **Overview of Multi-Model Consensus Methods in ML**
|
| 343 |
| **Method** | **Category** | **Description** | **Key Advantages** | **Key Limitations** | **Weaknesses** | **Strengths** |
|
|
|
|
| 15 |
- cmckinle/sdxl-flux-detector
|
| 16 |
- Organika/sdxl-detector
|
| 17 |
license: mit
|
| 18 |
+
tags:
|
| 19 |
+
- mcp-server-track
|
| 20 |
+
- ai-agents
|
| 21 |
+
- leaderboards
|
| 22 |
+
- incentivized-contests
|
| 23 |
+
- Agents-MCP-Hackathon
|
| 24 |
+
|
| 25 |
---
|
| 26 |
|
| 27 |
+
# The Detection Dilemma: The Degentic Games
|
| 28 |
+
|
| 29 |
+

|
| 30 |
+
|
| 31 |
+
The cat-and-mouse game between digital forgery and detection reached a tipping point early last year after years of escalating concern and anxiety. The most ambitious, expensive, and resource-intensive detection model was launched with actually impressive results. Impressive… for an embarassing two to three weeks.
|
| 32 |
+
|
| 33 |
+
Then came the knockout punches. New SOTA models emerging every few weeks, in every imaginageable domain -- image, audio, video, music. Generated images are now at a level of realism that to an untrained eye, its unable to discern if its real or fake. [TO-DO: Add Citation to the study]
|
| 34 |
+
|
| 35 |
+
And let's be honest: we saw this coming. When has humanity ever resisted accelerating technology that promises... *interesting* applications? As the ancients wisely tweeted: 🔞 drives innovation.
|
| 36 |
+
|
| 37 |
+
It's time for a reset. Quit crying and get ready. Didn't you hear? The long awaited Degentic Games is starting soon, and your model sucks.
|
| 38 |
+
|
| 39 |
+
## Re-Thinking Detection
|
| 40 |
+
|
| 41 |
+
### 1. **Shift away from the belief that more data leads to better results. Rather, focus on insight-driven and "quality over quantity" datasets in training.**
|
| 42 |
+
* **Move Away from Terabyte-Scale Datasets**: Focus on **quality over quantity** by curating a smaller, highly diverse, and **labeled dataset** emphasizing edge cases and the latest AI generations.
|
| 43 |
+
* **Active Learning**: Implement active learning techniques to iteratively select the most informative samples for human labeling, reducing dataset size while maintaining effectiveness.
|
| 44 |
+
|
| 45 |
+
### 2. **Efficient Model Architectures**
|
| 46 |
+
* **Adopt Lightweight, State-of-the-Art Models**: Explore models designed for efficiency like MobileNet, EfficientNet, or recent advancements in vision transformers (ViTs) tailored for forensic analysis.
|
| 47 |
+
* **Transfer Learning with Fine-Tuning**: Leverage pre-trained models fine-tuned on your curated dataset to leverage general knowledge while adapting to specific AI image detection tasks.
|
| 48 |
+
|
| 49 |
+
### 3. **Multi-Modal and Hybrid Approaches**
|
| 50 |
+
* **Combine Image Forensics with Metadata Analysis**: Integrate insights from image processing with metadata (e.g., EXIF, XMP) for a more robust detection framework.
|
| 51 |
+
* **Incorporate Knowledge Graphs for AI Model Identification**: If feasible, build or utilize knowledge graphs mapping known AI models to their generation signatures for targeted detection.
|
| 52 |
+
|
| 53 |
+
### 4. **Continuous Learning and Update Mechanism**
|
| 54 |
+
* **Online Learning or Incremental Training**: Implement a system that can incrementally update the model with new, strategically selected samples, adapting to new AI generation techniques.
|
| 55 |
+
* **Community-Driven Updates**: Establish a feedback loop with users/community to report undetected AI images, fueling model updates.
|
| 56 |
+
|
| 57 |
+
### 5. **Evaluation and Validation**
|
| 58 |
+
* **Robust Validation Protocols**: Regularly test against unseen, diverse datasets including novel AI generations not present during training.
|
| 59 |
+
* **Benchmark Against State-of-the-Art**: Periodically compare performance with newly published detection models or techniques.
|
| 60 |
+
|
| 61 |
+
|
| 62 |
+
### Core Roadmap
|
| 63 |
+
|
| 64 |
+
[x] Project Introduction
|
| 65 |
+
[ ] Agents Released into Wild
|
| 66 |
+
[ ] Whitepaper / Arxiv Release
|
| 67 |
+
[ ] Public Participation
|
| 68 |
+
|
| 69 |
+
|
| 70 |
+
|
| 71 |
## Functions Available for LLM Calls via MCP
|
| 72 |
|
| 73 |
This document outlines the functions available for programmatic invocation by LLMs through the MCP (Multi-Cloud Platform) server, as defined in `mcp-deepfake-forensics/app.py`.
|
|
|
|
| 387 |
- Use **multi-task loss** (e.g., classification + regression) if metadata is involved.
|
| 388 |
- For consistency checks (e.g., metadata vs. visual content), use **triplet loss** or **contrastive loss**.
|
| 389 |
|
|
|
|
|
|
|
| 390 |
---
|
| 391 |
### **Overview of Multi-Model Consensus Methods in ML**
|
| 392 |
| **Method** | **Category** | **Description** | **Key Advantages** | **Key Limitations** | **Weaknesses** | **Strengths** |
|
app.py
CHANGED
|
@@ -521,7 +521,7 @@ detection_model_eval_playground = gr.Interface(
|
|
| 521 |
gr.JSON(label="Raw Model Results", visible=False),
|
| 522 |
gr.Markdown(label="Consensus", value="")
|
| 523 |
],
|
| 524 |
-
title="Multi-Model Ensemble + Agentic Coordinated Deepfake Detection",
|
| 525 |
description="The detection of AI-generated images has entered a critical inflection point. While existing solutions struggle with outdated datasets and inflated claims, our approach prioritizes agility, community collaboration, and an offensive approach to deepfake detection.",
|
| 526 |
api_name="predict",
|
| 527 |
live=True # Enable streaming
|
|
|
|
| 521 |
gr.JSON(label="Raw Model Results", visible=False),
|
| 522 |
gr.Markdown(label="Consensus", value="")
|
| 523 |
],
|
| 524 |
+
title="Multi-Model Ensemble + Agentic Coordinated Deepfake Detection (Paper in Progress)",
|
| 525 |
description="The detection of AI-generated images has entered a critical inflection point. While existing solutions struggle with outdated datasets and inflated claims, our approach prioritizes agility, community collaboration, and an offensive approach to deepfake detection.",
|
| 526 |
api_name="predict",
|
| 527 |
live=True # Enable streaming
|
preview/.gitkeep
ADDED
|
File without changes
|
preview/1.png
ADDED
|
Git LFS Details
|
preview/127.0.0.1_7860__.png
ADDED
|
Git LFS Details
|
preview/2.png
ADDED
|
Git LFS Details
|
preview/3.png
ADDED
|
Git LFS Details
|
preview/4.png
ADDED
|
Git LFS Details
|
preview/graph.png
ADDED
|